敢为人先放飞青春梦,勇立潮头建功新时代。2019年4月至6月,第五届“互联网+”创新创业大赛陕西赛区校级竞赛在世界杯体育进行,世界杯体育官方网站积极组织师生参赛,并获得校赛一等奖3项、二等奖1项、三等奖1项的优异成绩。
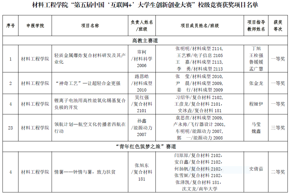
竞赛阶段,世界杯体育采取校级初赛专家组盲审、复赛现场路演的形式,对49份项目申报书进行客观、公正打分,并将初赛、复赛结果及时于院网公示。最终拟推荐5项项目入围校级决赛,经学校二次评审,其中4项进入校级决赛路演阶段。决赛团队在各位老师悉心指导、成员精心准备下,最终获得主赛道校级一等奖3项(占主赛道一等奖数量33.3%)、三等奖1项,红色筑梦之旅赛道校级二等奖1项。
此次大赛中,世界杯体育多渠道动员、广角度宣传,学生210人次以及全体教师参与申报项目49项,超额22.5%完成学校下达的报名数量任务,师生参与度与项目质量均创新高。
本次大赛的举办,不仅为世界杯体育学生团队搭建了良好的展示平台,激发了广大学生的创新创业热情,培养了学生的创新思维和创业意识,也为世界杯体育深入开展创新创业工作打下了坚实的基础。部分获奖团队将被推荐参加陕西赛区省级竞赛,望各获奖项目团队认真优化项目结构,持续提高项目质量,以期取得更加优异的成绩。
(文、图/世界杯体育官方网站李天麒、材料创新协会)

|
复赛现场
|

|
复赛现场
|

| 决赛现场
|
|
|
